国产自拍
简体中文
|
繁体中文
|
长者模式
|
无障碍服务
|
加入收藏
|
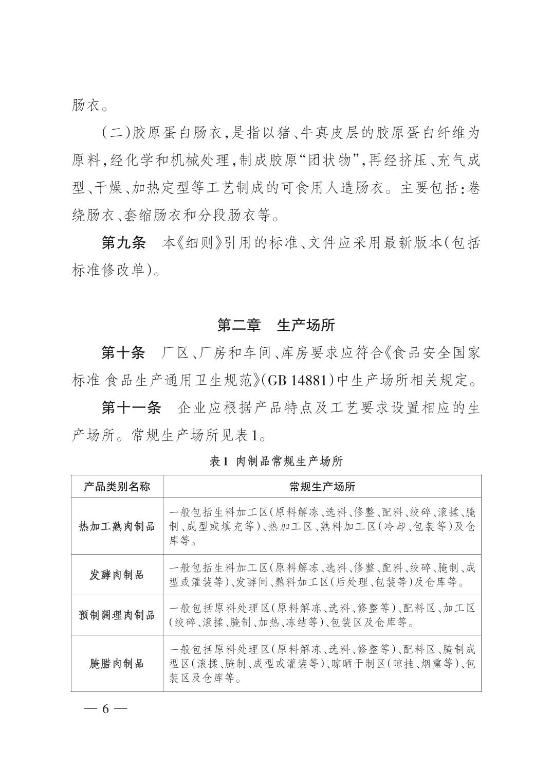
网站地图
国产自拍
国产自拍公开
国产自拍动态
在线服务
互动平台
专题专栏
天津药监
国产自拍
国产自拍公开
>
国产自拍动态
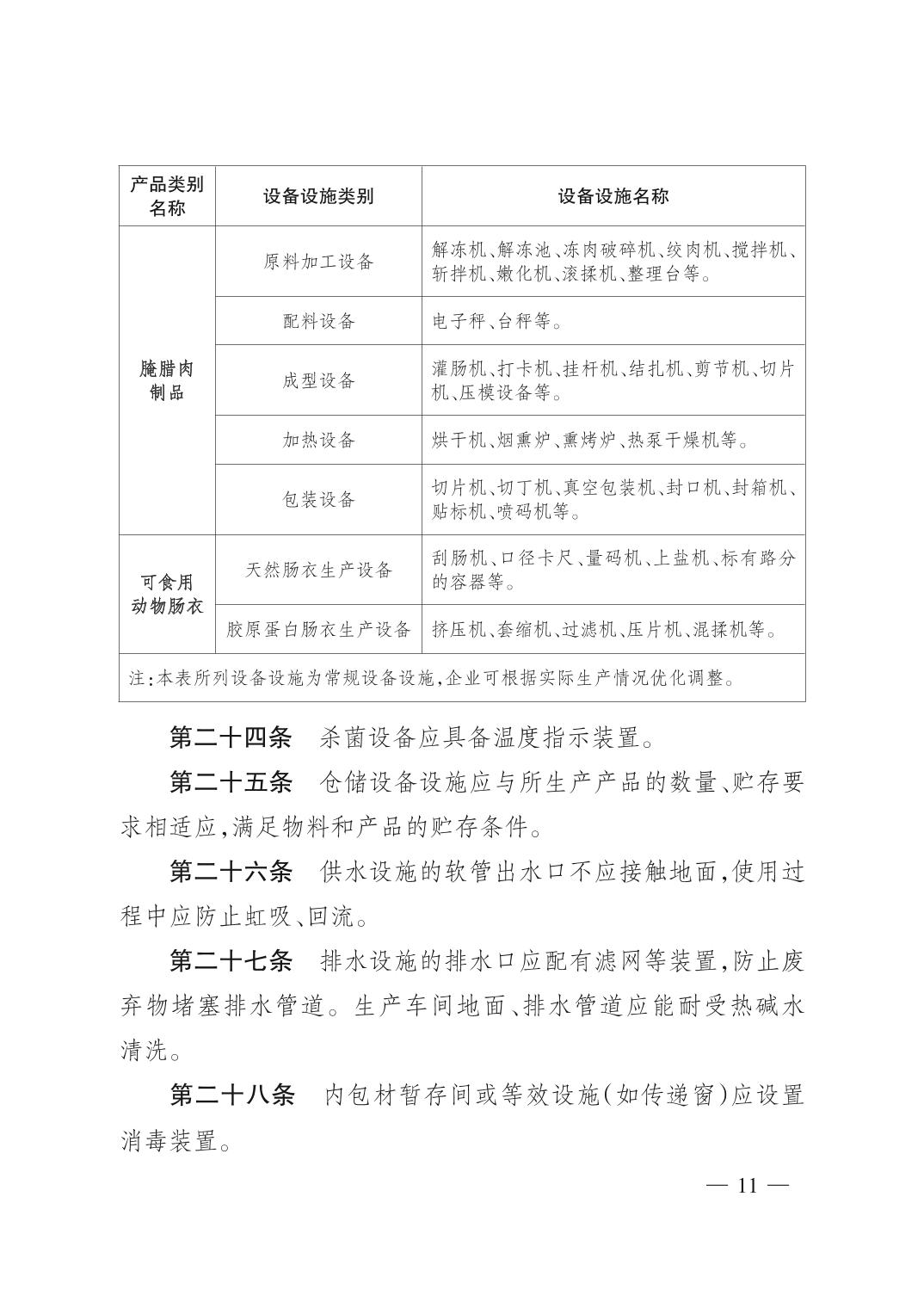
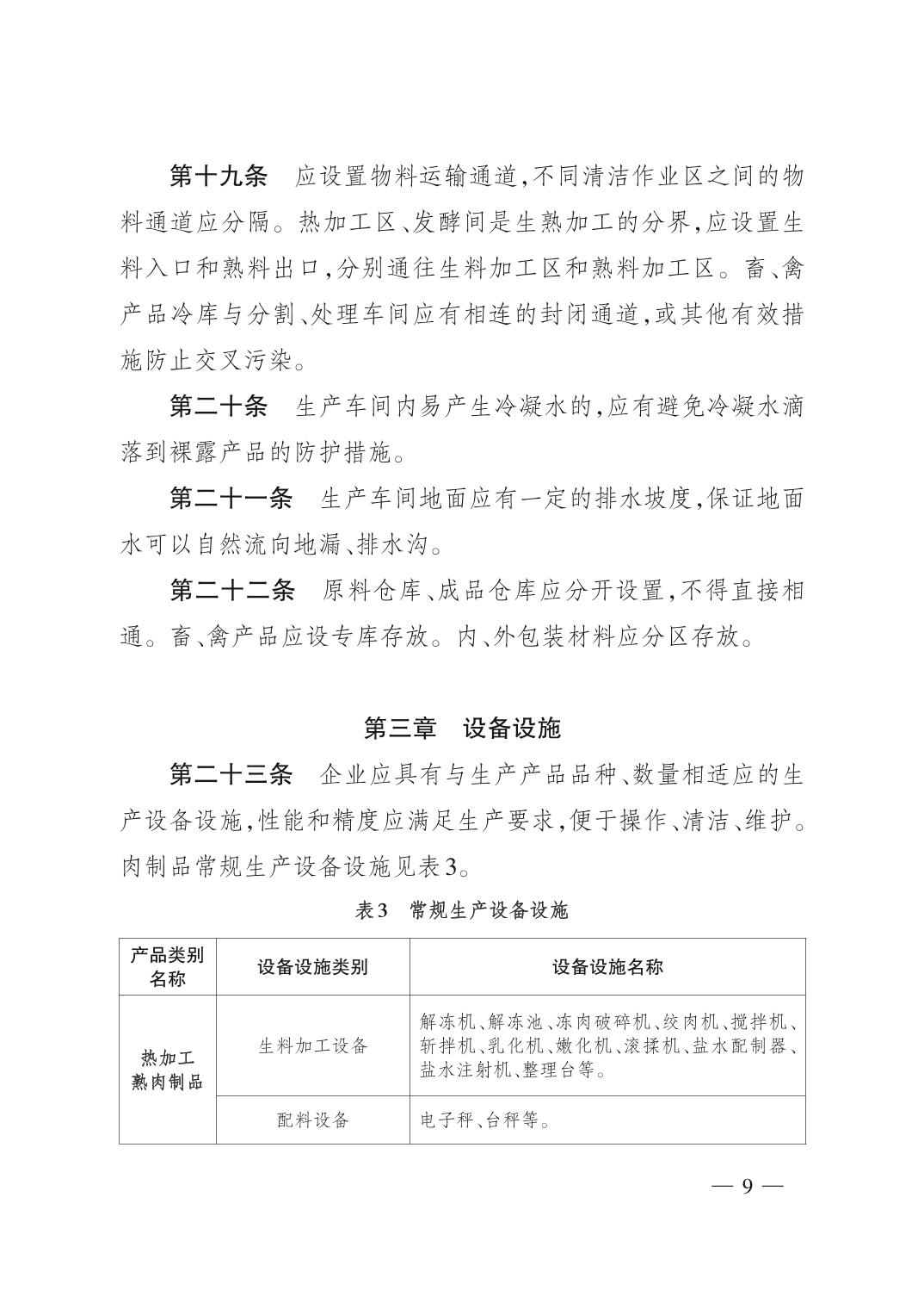
>
在线服务
>
互动平台
>
专题专栏
>
天津药监
您现在所在的位置:
国产自拍
》
国产自拍动态
》
公示
》
食品生产许可信息
肉制品生产许可审查细则(2023版)
来源:国产自拍
发布日期:2025-02-28 14:30
食品生产许可信息_国产自拍
附件:
打印此页
分享到:
QQ空间
豆瓣网
分享到: