国产自拍

天津市西青区市场监督管理局  》 在线服务  》 办事指南
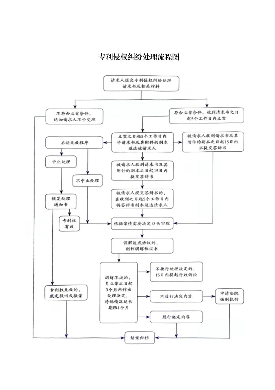
专利侵权纠纷处理办事指南
来源:西青区市场监管局 发布日期:2024-08-02 14:40